Joining the Renewable Heating Hub forums is completely free and only takes a minute. By registering you’ll be able to ask questions, join discussions, follow topics you’re interested in, bookmark useful threads and receive notifications when someone replies. Non-registered members also do not have access to our AI features. When choosing your username, please note that it cannot be changed later, so we recommend avoiding brand or product names. Before registering, please take a moment to read the Forum Rules & Terms of Use so we can keep the community helpful, respectful and informative for everyone. Thanks for joining!
Hot water tank lose heat rapidly on random days
Hi,
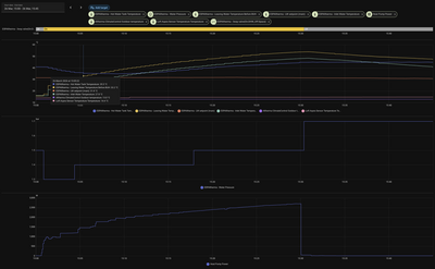
We have a Daikin Alterhma 4.30 heat pump. We have had it for around two years and love it, but we have a hot water issue. On some days, very few days, five this month, the hot water will lose temperature very fast. It did it yesterday. The hot water heats up at 6am and 3pm. You can see yesterday it lost enough temperature to kick in again around 9.30pm. When this does not happen it loses about 2c in 11 hours. What could be causing this. You will also see a dip in temperature at the start of the 3pm top up. It goes down, before it goes up.
This seems to happen on very cold days. It is hard to say what cold really means. Any thoughts?
If this happens on random days then its not insulation. Is it possible that the diverter valve isnt switching over completely, thus you are actively cooling it whilst you heat the house. Thats the first thing I would check.
4kW peak of solar PV since 2011; EV and a 1930s house which has been partially renovated to improve its efficiency. 7kW Vaillant heat pump.
Posted by: @bazcurtis@jamespa Home Assistant can monitor that setting, I will add it to the graph. As it does it during the mid afternoon heating cycle you would think it could be valve related.
HA cant monitor whether the valve fully closes or remains a bit open due eg to rubbish in the pipe or because its somehow a bit stuck, you are going to have to find it!
4kW peak of solar PV since 2011; EV and a 1930s house which has been partially renovated to improve its efficiency. 7kW Vaillant heat pump.
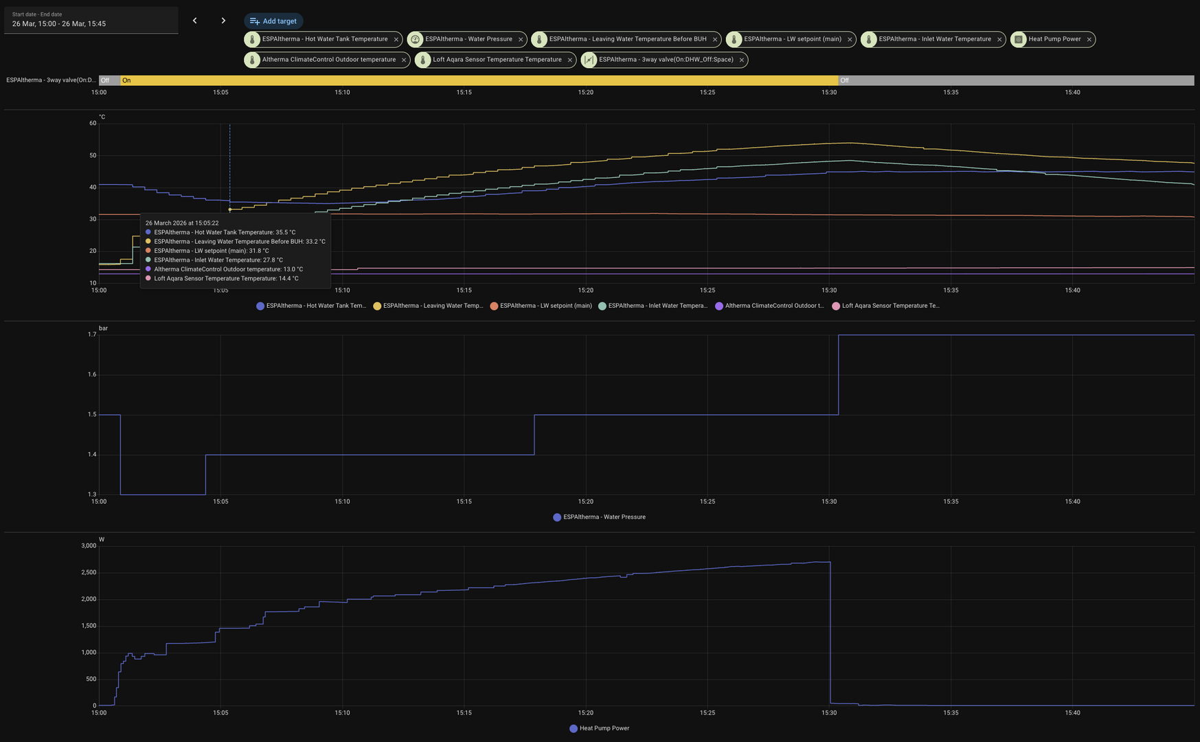
@jamespa I thought that might be the case. I assume you are talking about the rotating valve that is next to the tank. Octopus have been out to look at it once, but as you can imaging there was nothing to look at. This is a good example of the issue. This was today at 3pm for the afternoon top up. It lost 6c before heating back up to 45c. It was at 41c at the start, but then went down to 35c. Where would the cold water come from?
@jamespa I thought that might be the case. I assume you are talking about the rotating valve that is next to the tank. Octopus have been out to look at it once, but as you can imaging there was nothing to look at. This is a good example of the issue. This was today at 3pm for the afternoon top up. It lost 6c before heating back up to 45c. It was at 41c at the start, but then went down to 35c. Where would the cold water come from?
@bazcurtis The ‘Cold’ water of which you enquire would be the ‘Cooler’ water running through your house heating circuit. The DHW would normally be being heated to ~10 or more degrees C higher than the house heating circuit. Therefore, if the 3 way valve is not shutting fully, the DHW tank coil will be dissipating heat into the house heating circuit and ‘diluting’ the heat in that tank. Regards, Toodles.
Toodles, heats his home with cold draughts and cooks food with magnets.
Why not do a DHW run and then turn heating off. Make sure that the circulation has stopped. That will tell you whether its the valve or not.
4kW peak of solar PV since 2011; EV and a 1930s house which has been partially renovated to improve its efficiency. 7kW Vaillant heat pump.
do you have a secondary return pump on the cylinder?
AAC Group Ltd covering the Kent Area for design, supply and installation of ASHP systems, service and maintenance, diagnostics and repairs.
Professional installer. Book a one-to-one consultation for pre- and post-installation advice, troubleshooting and system optimisation.
Posted by: @toodles@bazcurtis The ‘Cold’ water of which you enquire would be the ‘Cooler’ water running through your house heating circuit. The DHW would normally be being heated to ~10 or more degrees C higher than the house heating circuit. Therefore, if the 3 way valve is not shutting fully, the DHW tank coil will be dissipating heat into the house heating circuit and ‘diluting’ the heat in that tank. Regards, Toodles.
I had this exact problem this winter (Daikin Altherma HT). With the help of my AI plumber, the problem I had - DHW cooling down far too quickly - was narrowed down to a possible issue with the valve beneath the Honeywell actuator on top of my thermal store. I bought a new brass valve and fitted it myself, replacing the original plastic valve, which was admittedly gunked up a bit, possibly enough to hinder movement. It seems to have worked and the DHW performance is now not giving me any cause for concern.
One curious thing - I have a recirc pump on the DHW pipe. Previously, when it turned on the effect was literally instant. However, with the new valve installed there is a small delay of maybe 30 seconds before the hot water arrives (without the recirc pump, it's minutes). This seemed counterintuitive to me but my helpful AI plumber (excellent rates and I don't have to make it tea) told me that if the valve was faulty the DHW was bleeding into the pipe network, hence the instant performance. Here's what it said (which I know could be total garbage, but it does describe the outcome I've seen)...
The "Leaky Pipe" Paradox (The most likely culprit)
This is the most common reason. Remember how we diagnosed that the old valve was leaking heat from the thermal store into the pipes 24/7?
• Before: Because that valve was failing to seal, hot water was constantly "bleeding" out of the store and into the pipework. This effectively kept the pipes near the valve pre-warmed all the time.
• Now: The new valve is doing its job perfectly—it has hermetically sealed the thermal store. The water sitting in the pipes between the valve and your faucets is now allowed to cool down to room temperature between uses.
• The Result: You now have to flush out a full "dead leg" of cold water before the hot water from the store reaches the tap. Your "efficiency" has gone up, but your "instant gratification" has gone down because the system is no longer accidentally pre-heating your pipes.
Posted by: @marzipan71Posted by: @toodles@bazcurtis The ‘Cold’ water of which you enquire would be the ‘Cooler’ water running through your house heating circuit. The DHW would normally be being heated to ~10 or more degrees C higher than the house heating circuit. Therefore, if the 3 way valve is not shutting fully, the DHW tank coil will be dissipating heat into the house heating circuit and ‘diluting’ the heat in that tank. Regards, Toodles.
I had this exact problem this winter (Daikin Altherma HT). With the help of my AI plumber, the problem I had - DHW cooling down far too quickly - was narrowed down to a possible issue with the valve beneath the Honeywell actuator on top of my thermal store. I bought a new brass valve and fitted it myself, replacing the original plastic valve, which was admittedly gunked up a bit, possibly enough to hinder movement. It seems to have worked and the DHW performance is now not giving me any cause for concern.
One curious thing - I have a recirc pump on the DHW pipe. Previously, when it turned on the effect was literally instant. However, with the new valve installed there is a small delay of maybe 30 seconds before the hot water arrives (without the recirc pump, it's minutes). This seemed counterintuitive to me but my helpful AI plumber (excellent rates and I don't have to make it tea) told me that if the valve was faulty the DHW was bleeding into the pipe network, hence the instant performance. Here's what it said (which I know could be total garbage, but it does describe the outcome I've seen)...
The "Leaky Pipe" Paradox (The most likely culprit)
This is the most common reason. Remember how we diagnosed that the old valve was leaking heat from the thermal store into the pipes 24/7?
• Before: Because that valve was failing to seal, hot water was constantly "bleeding" out of the store and into the pipework. This effectively kept the pipes near the valve pre-warmed all the time.
• Now: The new valve is doing its job perfectly—it has hermetically sealed the thermal store. The water sitting in the pipes between the valve and your faucets is now allowed to cool down to room temperature between uses.
• The Result: You now have to flush out a full "dead leg" of cold water before the hot water from the store reaches the tap. Your "efficiency" has gone up, but your "instant gratification" has gone down because the system is no longer accidentally pre-heating your pipes.
Thanks for the information. Did yours do it all the time. Mine seems to be very intermittent.
-
Microbore heat pump installs
7 days ago
-
Heat pump done right first time? Installation in Kent.
1 month ago
-
Why Buffer Tanks & Low-Loss Headers Can Sabotage Your Heat Pump's Efficiency
3 months ago
-
British Gas Heat Pump Installation Complaint
6 months ago
-
Heating Turned Off but Radiators Still Warm
7 months ago
- 26 Forums
- 2,618 Topics
- 61.1 K Posts
- 865 Online
- 6,993 Members
Join Us!
Worth Watching
Latest Posts
-
RE: Indevolt Batteries UK Support & Info Thread
Thanks @editor , @indevolt-uk Subject to any comments ...
By JamesPa , 5 hours ago
-
RE: Share Your Experiences with Heat Pump Manufacturer Support
@seoras Sorry to hear that. I found Vaillant very help...
By JamesPa , 5 hours ago
-
The Watchdog That Watched and Waited
On 9 January 2026, Consumer Energy Solutions collapsed ...
By Mars , 9 hours ago
-
RE: GSHP Kaput After 16 Years: New Compressor or Switch to ASHP? Advice Welcome
Cool Energy in Grimsby sell ground source heat pumps an...
By DerekDeLeon , 9 hours ago
-
RE: Valliant Heat Pump Settings
Thats arguably a sign of a good installer - they unders...
By JamesPa , 10 hours ago
-
RE: Electricity price predictions
Well, we have so many cases where rain water mixes with...
By Batpred , 11 hours ago
-
RE: Two heating zones to one zone
@profzarkov They arent obviously wrong, but the only...
By JamesPa , 13 hours ago
-
RE: Towns water feed to air source heat pump system
The DHW circuit cant be separated (well it could, you c...
By JamesPa , 13 hours ago
-
Solis AC-coupled 3kW storage inverter
Solis AC-coupled 3kW storage inverterPylontech batterie...
By MartinRobinson , 19 hours ago
-
RE: My NIBE ASHP Nightmare: No Commissioning, High Bills and a Hostile Installer
As @transparent has observed above, this is not bad, an...
By cathodeRay , 21 hours ago
-
RE: The Grid Says Yes.. Until It Doesn’t: Why Britain's Net Zero Push is Stalling at the Plug Socket
As I was reading this article Mars, I was thinking that...
By Toodles , 2 days ago
-
RE: Tell us about your Solar (PV) setup
Installed in May 2011: 16*Sharp 245 W monocrystalline p...
By txmartyn , 2 days ago
-
-
RE: Say hello and introduce yourself
That doesn't sound 'right' to me. The national Smart ...
By Transparent , 3 days ago
-
RE: Growatt battery disconnected
I doubt this will happen, but I will try and suggest it...
By Eliuccio , 3 days ago
-
Understood. That's why I decided from the outset on a ...
By JamesPa , 3 days ago
-
RE: My experience with 3 heat pump surveys: Heat Geek, British Gas & Octopus
On the litigation, I would not go there and definitely ...
By Batpred , 3 days ago
-
RE: Recommended home battery inverters + regulatory matters - help requested
I suppose if your pv inverter packs up, you have a plan...
By Batpred , 4 days ago
-
RE: New Vaillant aroTherm Plus in black - When will it come to the UK?
Firstly check you are using sound power not sound press...
By JamesPa , 4 days ago
-
That’s the solar up and running, I don’t think it’s the...
By David999 , 4 days ago
-
RE: Seeking ideas / information / commiseration - Pure Drive
I agree with @colinc that you can reuse some of it. A s...
By Batpred , 4 days ago
-
RE: Solar Power Output – Let’s Compare Generation Figures
@toodles Im trying me best to ignore orangeman, I figur...
By Papahuhu , 4 days ago
-
@toodles That’s way better per kWp performance than our...
By Papahuhu , 5 days ago






