Joining the Renewable Heating Hub forums is completely free and only takes a minute. By registering you’ll be able to ask questions, join discussions, follow topics you’re interested in, bookmark useful threads and receive notifications when someone replies. Non-registered members also do not have access to our AI features. When choosing your username, please note that it cannot be changed later, so we recommend avoiding brand or product names. Before registering, please take a moment to read the Forum Rules & Terms of Use so we can keep the community helpful, respectful and informative for everyone. Thanks for joining!
Posted by: @jeegneshShould I set the timer window to reflect my hot water timing or should I just turn noise reduction off
I would leave for now, make only one change at a time! NR mode will likely improve efficiency but no idea if it's significantly. Of course it also clamps output!
Can you clarify why the heat pump seems to go off altogether for several hours each day.
4kW peak of solar PV since 2011; EV and a 1930s house which has been partially renovated to improve its efficiency. 7kW Vaillant heat pump.
Can you clarify why the heat pump seems to go off altogether for several hours each day.
That is because I run in expanded mode and during those hours it is in setback (mainly because I'm trying to keep my costs in control)
13.6kw Solar, 40kw Battery, 10kw Heat Pump and EV Cars
Posted by: @jeegnesh
Can you clarify why the heat pump seems to go off altogether for several hours each day.
That is because I run in expanded mode and during those hours it is in setback (mainly because I'm trying to keep my costs in control)
How much does the house cool during setback. Unless it cools by several degrees then you are probably better off not setting back and not increasing flow temp (possibly even reducing it)
4kW peak of solar PV since 2011; EV and a 1930s house which has been partially renovated to improve its efficiency. 7kW Vaillant heat pump.
Depends on the outside temp, i'd say in the coldest of outside temperatures close to 2c other times 1c
I just checked on my controller and the NR i spoke about it actually a setting DHW Mode - which I have set to ECO. Other settings are NORMAL and BALANCE.
Is there some other setting specific to heating side, or is it just the NR schedule which I have empty.
13.6kw Solar, 40kw Battery, 10kw Heat Pump and EV Cars
Posted by: @jeegneshIs there some other setting specific to heating side, or is it just the NR schedule which I have empty.
Emptying the NR schedule will turn off NR mode yes. Im not sure you have a reason to do so yet though.
Posted by: @jeegneshDepends on the outside temp, i'd say in the coldest of outside temperatures close to 2c other times 1c
With such a small reduction in OAT you are most probably better off dropping the setback (at least during the colder months) and maintaining (or even reducing) the FT to the minimum possible consistent with heating your house. Of course there are always exceptions to the general rule but I would certainly start there. Remember houses lose heat because/when they are warm, not because/when they are being heated, and every kWh the house loses has to be replaced.
4kW peak of solar PV since 2011; EV and a 1930s house which has been partially renovated to improve its efficiency. 7kW Vaillant heat pump.
so my NR schedule was empty already, so NR has always been off.
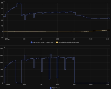
My latest concern after we worked out how to get the target flow temperature corrected so it wants 41c, but last few hours run and it still won't crack 35c and i can't figure out for the life of me why.
13.6kw Solar, 40kw Battery, 10kw Heat Pump and EV Cars
Suggest, as a test, you turn up the WC curve a lot so any change or not is unambiguous. I'd also set max ft to say 55 to get this parameter out of the way, we don't know exactly how this kicks in. The min ft parameter takes effect and bends the curve before the min is reached, if the graph in the app is correct. All just as test so you can work out what's stopping it performing as expected.
What's happening to power once per two hours.
Is the ft as measured by the heat pump or somewhere else.
4kW peak of solar PV since 2011; EV and a 1930s house which has been partially renovated to improve its efficiency. 7kW Vaillant heat pump.
the FT is the measurement coming from the Valiant home assistant plugin, i do find its 0.3 to 0.5 lower than the controller figure but its close.
the drops, I assume that is some kind of cycling going on, I need to catch that exactly when it happens and read what the controller is saying, i do not think its a defrost as I have seen that in the early am and that shoots out a bunch of smoke, if you see my earlier graph too you will see that drop/cycling. BTW I have a 150l volumiser too.
I'll whack up the heating curve an be back with a new graph in the morning when it does its next long run and see where we are.
BTW - thanks for taking the time to continuously respond, wish I could buy you a drink.
13.6kw Solar, 40kw Battery, 10kw Heat Pump and EV Cars
Posted by: @jeegneshI'll whack up the heating curve an be back with a new graph in the morning when it does its next long run and see where we are.
Don't forget to increase max ft also. Mine is set to 55, way clear of the curve. I think that might even have been the default.
4kW peak of solar PV since 2011; EV and a 1930s house which has been partially renovated to improve its efficiency. 7kW Vaillant heat pump.
Some observations:
1. I for one don't know the Vaillant jargon and that makes it difficult to comment, or even understand what the problem is. I think it is house too cold because flow temp (LWT, leaving water temp) is too low, and attempts to increase the flow temp by raising the weather compensation curve (WCC) have failed?
2. If that is the case, my first thought is there is something wrong with the Vaillant controller. There should be a clear response to raising the WCC, however that is done - for a given OAT, the flow temp should increase.
3. That said, that latest chart has some very odd things in it. Why it the heat pump off (no power used) between 1500 and 1600, when the OAT was below 5°C? Why is there only a small drop in flow temp during that period? What are those big step reductions in power use at 1800 and just after 2000? Why doesn't the flow temp show defrost cycles given the OAT is in the defrost range throughout? The only normal feature is the flow temp does increase as the OAT drops, by roughly about the right amount (possibly even a bit too steep a gradient, most weather curves are in the region of one degree increase in flow temp for every degree drop in OAT), but it is always too low.
4. These chart oddities lead to another possibility, the monitoring is somehow out. Home Assistant can get out of whack. I would double check the flow temp (using an IR thermometer) and power consumption (kWh meter supplying heat pump, if not whole property then make adjustments for other use), and then double check how both are actually measured and recorded inside HA. Charts can be extremely useful, but they are only ever as good as the data that goes into them.
Midea 14kW (for now...) ASHP heating both building and DHW
@cathoderay Regards 4 I do think the numbers are pretty accurate, the kwh reading I can also see in the myvalliant app, my energi and tesla apps and if i calculate i can always see the numbers correlate. The flow temp I check the valliant app and it an exact match to the app and I also check the controller panel and it only ever 0.3-0.5 difference at most.
The deadspots would be because I'm not running in full weather comp mode, instead expanded with setback times.
I'll send my overnight chart in a minute, but same result can't crack 35c even though the ask was 42c
13.6kw Solar, 40kw Battery, 10kw Heat Pump and EV Cars
Overnight 42c target. the first curve is my hot water tank run which shows the system is capable of high flow temp.
13.6kw Solar, 40kw Battery, 10kw Heat Pump and EV Cars
- 26 Forums
- 2,632 Topics
- 61.5 K Posts
- 316 Online
- 7,029 Members
Join Us!
Latest Posts
-
Hi Welcome to the forums and please be assured that n...
By JamesPa , 16 minutes ago
-
I have a Contactum CU. Would the below RCBO (descriptio...
By Batpred , 36 minutes ago
-
RE: Samsung gen 7 HP 12kw - auto control issue and water law
@chainreaction Agree with @broadsman , it seems many ...
By Batpred , 1 hour ago
-
RE: Anyone concerned about GivEnergy?
@transparent Thank you and appreciate your timely reply...
By SUNNYSKIES , 2 hours ago
-
RE: Setback savings - fact or fiction?
@cathoderay thanks for your kind response; our cat does...
By PeterWurmsdobler , 2 hours ago
-
RE: Estimating true heat loss from twelve months of consumption data
@ian33a — a measured heat loss always trumps a calculat...
By cathodeRay , 6 hours ago
-
RE: Grant Aeona 3 R32 cycling with weather compensation.
The hot water heating looks normal. The heat transfer ...
By GrahamF , 8 hours ago
-
RE: A2A vs A2W: Which Heat Pump Would You Pick?
Good questions @temperature_gradient. My understanding ...
By springswood , 10 hours ago
-
RE: New Vaillant aroTherm Plus in black - When will it come to the UK?
All going according to plan, mid July we get that 7kW a...
By Batpred , 21 hours ago
-
Current metrics - DHW target set to 47c
By TaffontheTaff , 1 day ago
-
RE: My Grant R290 9kW Heat Pump Installation
@petch I'm very sorry that I have not picked up your po...
By GrahamF , 1 day ago
-
RE: New Solar, Batteries, Air Source and Under Floor Heating advice please
You’re right: UFH works best with high-conductivity fin...
By bafab , 1 day ago
-
RE: DIY or Don’t Touch? Solarman Smart Meter Install
That was my understanding also.
By JamesPa , 1 day ago
-
RE: Vaillant Sensocomfort Time
Oh I remember this from when I set mine up 2 years ago,...
By JamesPa , 2 days ago








