Search with Wattson
10kw heat pump run ...
 
Notifications
Clear all

Joining the Renewable Heating Hub forums is completely free and only takes a minute. By registering you’ll be able to ask questions, join discussions, follow topics you’re interested in, bookmark useful threads and receive notifications when someone replies. Non-registered members also do not have access to our AI features. When choosing your username, please note that it cannot be changed later, so we recommend avoiding brand or product names. Before registering, please take a moment to read the Forum Rules & Terms of Use so we can keep the community helpful, respectful and informative for everyone. Thanks for joining!

10kw heat pump run in 24*7 data?

67 Posts
5 Users
12 Reactions
4,691 Views
JamesPa
(@jamespa)
Illustrious Member Moderator
Joined: 3 years ago
Posts: 4866
 

Posted by: @jeegnesh

Overnight 42c target.  the first curve is my hot water tank run which shows the system is capable of high flow temp.  

 

OK. Please confirm heat curve and max flow temp settings last night.  Are you 100% certain noise reduction mode is off.  Something is capping flow temp in space heating mode, the question is what!

If you have 2 zones on the controller check settings for both.  Not sure how 2 zones are supposed to work TBH!

Is it possible heat pump is working at max output so whats capping the FT is just heat loss?  Power consumption suggests thats possible.  Can you get data on energy delivered, better still compressor modulation.  You can see the latter in live monitor on the HPAI (and the bar to the left of the display gives a permanent visual indication).


This post was modified 6 months ago 4 times by JamesPa

4kW peak of solar PV since 2011; EV and a 1930s house which has been partially renovated to improve its efficiency. 7kW Vaillant heat pump.


   
ReplyQuote
cathodeRay
(@cathoderay)
Famed Member Moderator
Joined: 4 years ago
Posts: 2920
 

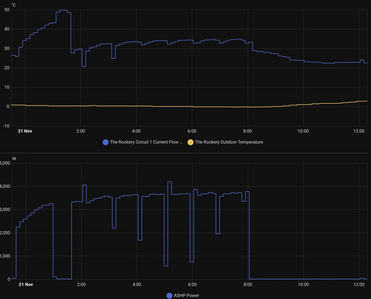
There are still things that don't stack up in this chart (reproduced to avoid the need for page hopping):

 

image

 

Why does the power drop to zero during the peak of the DHW cycle? 

Why do the next two 'anomalies' go in opposite directions, while the flow temp drops in both cases?

Are the other power drops just simple cycling, or more likely defrost cycles, given the OAT?

Another thought: can you plot the set flow temp against the actual flow temp? That would distinguish between a controller problem (not setting the right flow temp) and a delivery problem (right set temp, but heat pump fails to deliver it). 


Midea 14kW (for now...) ASHP heating both building and DHW


   
ReplyQuote
(@jeegnesh)
Estimable Member Member
Joined: 2 years ago
Posts: 100
Topic starter  

Why does the power drop to zero during the peak of the DHW cycle? 

No idea, maybe a lag in home assistant pulling data

Why do the next two 'anomalies' go in opposite directions, while the flow temp drops in both cases?

Your guess is as good as mine, Could that be a defrost?

Are the other power drops just simple cycling, or more likely defrost cycles, given the OAT?

I think cycling maybe the over 4k ones are defrost (guess)

Another thought: can you plot the set flow temp against the actual flow temp? That would distinguish between a controller problem (not setting the right flow temp) and a delivery problem (right set temp, but heat pump fails to deliver it). 

I wanted this too, but HA plugin does not have the target, I am given those numbers by looking at the wired controller, I will check again though.

 


13.6kw Solar, 40kw Battery, 10kw Heat Pump and EV Cars


   
ReplyQuote
cathodeRay
(@cathoderay)
Famed Member Moderator
Joined: 4 years ago
Posts: 2920
 

Posted by: @jeegnesh

I wanted this too, but HA plugin does not have the target, I am given those numbers by looking at the wired controller, I will check again though.

I think that is an important step, to narrow down where the problem lies, even if you need to do it manually.

PS didn't mean to rattle off a lot of quick fire questions in my last post, they just came out that way. 


Midea 14kW (for now...) ASHP heating both building and DHW


   
ReplyQuote
(@jeegnesh)
Estimable Member Member
Joined: 2 years ago
Posts: 100
Topic starter  

OK. Please confirm heat curve and max flow temp settings last night.  Are you 100% certain noise reduction mode is off.  Something is capping flow temp in space heating mode, the question is what!

Hc = 0.5, MAX FLOW = 50c the NR schedule is blank

IMG 0400

If you have 2 zones on the controller check settings for both.  Not sure how 2 zones are supposed to work TBH!

I made sure both were identical settings, I had even tried with turning one off.  So the way it works is that if the downstairs hits temp then are shutdown at the manifold so giving the rads all the flow.  (That was the thoery I was told)

IMG 0401

Is it possible heat pump is working at max output so whats capping the FT is just heat loss?  Power consumption suggests thats possible.  Can you get data on energy delivered, better still compressor modulation.  You can see the latter in live monitor on the HPAI (and the bar to the left of the display gives a permanent visual indication).

 

So my next run is about to begin so I can get the modulation then I got a feeling it was 80% but will check and tell you. I can give you the yeild figures for that night run from vaillant app:

Screenshot 2025 11 21 at 2.16.53 pm

13.6kw Solar, 40kw Battery, 10kw Heat Pump and EV Cars


   
ReplyQuote
(@jeegnesh)
Estimable Member Member
Joined: 2 years ago
Posts: 100
Topic starter  

Posted by: @cathoderay

I think that is an important step, to narrow down where the problem lies, even if you need to do it manually.

PS didn't mean to rattle off a lot of quick fire questions in my last post, they just came out that way. 

That is ok, helps me look at more things.  So probed AI and it claims this entity should exist, but i've looked carefully and it is not there.  Manual would mean visting my plant room very often, my missus is already wondering what the hell is he doing, why does he keep going there and scratching his head.

 


13.6kw Solar, 40kw Battery, 10kw Heat Pump and EV Cars


   
ReplyQuote
(@jeegnesh)
Estimable Member Member
Joined: 2 years ago
Posts: 100
Topic starter  

Just to add, I've fired an eMail off to HG my install supplier as I feel there is enough info to get them to start scratching there heads.


13.6kw Solar, 40kw Battery, 10kw Heat Pump and EV Cars


   
👍
1
ReplyQuote
cathodeRay
(@cathoderay)
Famed Member Moderator
Joined: 4 years ago
Posts: 2920
 

Posted by: @jeegnesh

Manual would mean visting my plant room very often

I think just a few readings would be useful. Try to pick a time when the OAT is low, and do the same again when it is higher, and you have two points that in effect define your WCC. You can then compare the set flow temp to the actual flow temp, which practice varies (the saw tooth pattern), so you may need to take an average. Even simpler, just take one reading of the set flow temp at a known point in time, and then look at the chart of actual flow temp at that point in time, and see how the two compare.

I do record the set flow temp (LWT) in my data. As you can see from the chart below, on the left, with the heat pump not cycling, the set and actual LWT are very close. When it defrosts (middle of the chart), the peaks of the actual LWT reach the set LWT, but the average actual LWT will be lower than the set LWT, while on the right, after the DHW heating spike, it is doing what it normally does, the actual LWT cycles above and below the set LWT, with the average close to the set LWT.  

 

image

 


Midea 14kW (for now...) ASHP heating both building and DHW


   
ReplyQuote
JamesPa
(@jamespa)
Illustrious Member Moderator
Joined: 3 years ago
Posts: 4866
 

Posted by: @jeegnesh

Hc = 0.5, MAX FLOW = 50c the NR schedule is blank

Noted NR is definitely off.

According to the Vaillant manual weather comp curve 0.5 is about 35C at 0C OAT  Suggest you bump this up to say 0.8 which is 42C at 0C, and the max FT up to 55, just to ensure that is having no effect.

image

So 66kWh generated which would be 10kW over 6.6 hrs but Im guessing the period may be more than that.  According to the spec sheet the 10kW model is good for nearly 12kW at 0C/35C.  Now its said these dont include defrosts, but all the same you should be getting 10 easily.  However it could (just) be 'close'.

 

image

4kW peak of solar PV since 2011; EV and a 1930s house which has been partially renovated to improve its efficiency. 7kW Vaillant heat pump.


   
ReplyQuote
(@jeegnesh)
Estimable Member Member
Joined: 2 years ago
Posts: 100
Topic starter  

My curve figures seem way different to that but I've changed it to 0.8 as you said, may as well try everything.  Here some stats from the controller directly:-

Image 2

This post was modified 6 months ago by jeegnesh

13.6kw Solar, 40kw Battery, 10kw Heat Pump and EV Cars


   
ReplyQuote
cathodeRay
(@cathoderay)
Famed Member Moderator
Joined: 4 years ago
Posts: 2920
 

Does that image show a target flow temp of 49°, and a current flow temp of 33°C (the images are rather blurred). If so, and it is not in the deep trough of a defrost, then I think you have narrowed down the problem to something on the delivery side of things, ie tweaking the curve settings isn't going to fix it.  


Midea 14kW (for now...) ASHP heating both building and DHW


   
👍
1
ReplyQuote
(@jeegnesh)
Estimable Member Member
Joined: 2 years ago
Posts: 100
Topic starter  

Finally caught it on the drop, although its mighty cold out there, it says de-icing mode active, adding this afternoon/evening run thus far.

Image 3
Screenshot 2025 11 21 at 18.53.29

13.6kw Solar, 40kw Battery, 10kw Heat Pump and EV Cars


   
ReplyQuote
Page 3 / 6
Share:

Join Us!

Latest Posts

Members Online

Click to access the login or register cheese
x  Powerful Protection for WordPress, from Shield Security PRO
This Site Is Protected By
Shield Security PRO