Joining the Renewable Heating Hub forums is completely free and only takes a minute. By registering you’ll be able to ask questions, join discussions, follow topics you’re interested in, bookmark useful threads and receive notifications when someone replies. Non-registered members also do not have access to our AI features. When choosing your username, please note that it cannot be changed later, so we recommend avoiding brand or product names. Before registering, please take a moment to read the Forum Rules & Terms of Use so we can keep the community helpful, respectful and informative for everyone. Thanks for joining!
Repipng Volumiser tank
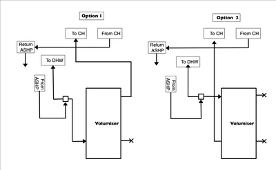
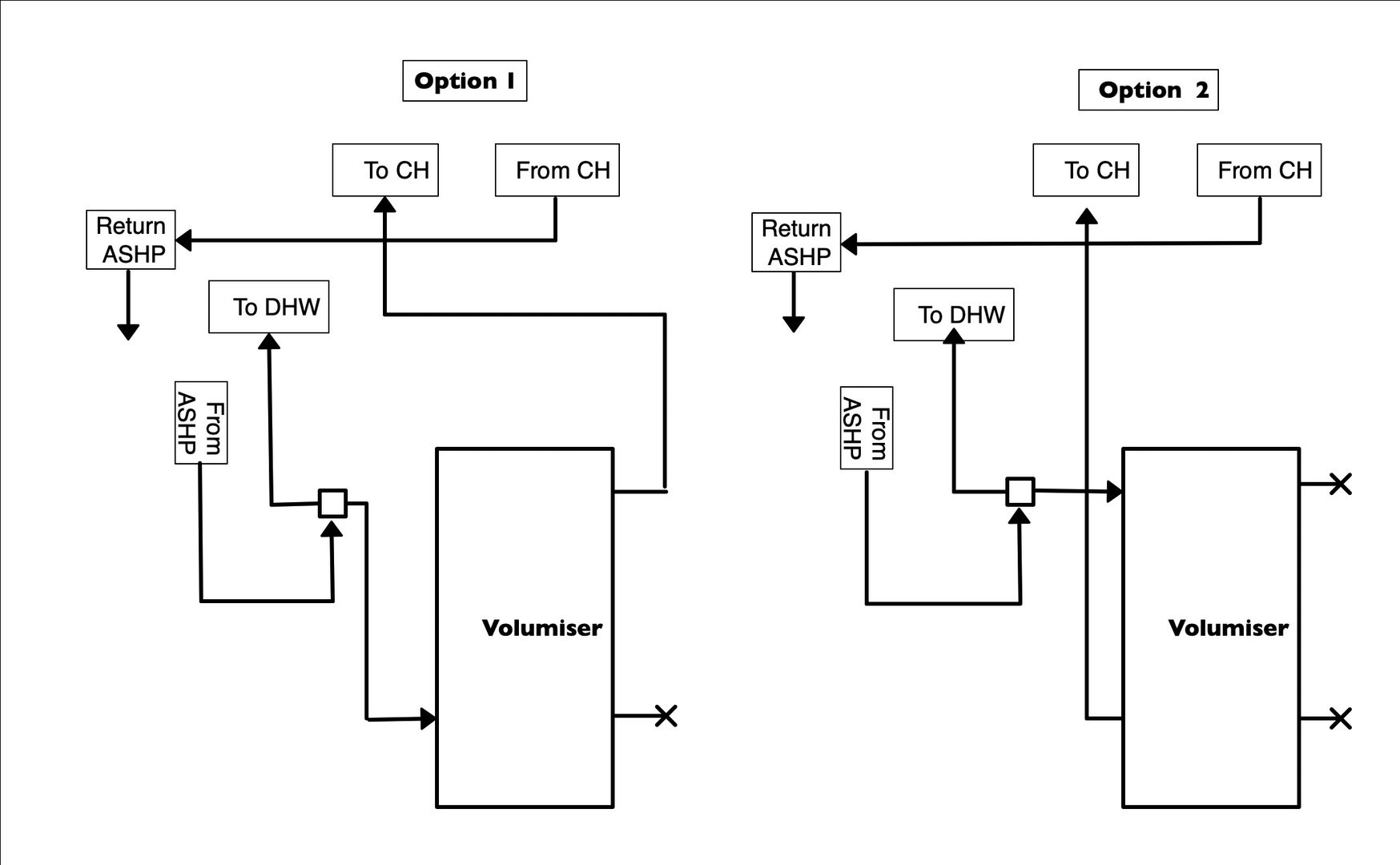
I intend to replace the Plex pipework in the area of my volumiser tank.
I now realise that the contractor who changed it from buffer to return line volumiser, used too many Plex elbows with the result that potential flow was significantly limited.
I will take the opportunity of putting the tank in the flow, but have 2 options for piping as the diagram.
Option 1 is the easiest and minimises elbows/ bends, but has inlet and outlet on the same side of the tank.
Option 2 gives diagonal flow across the tank but will require more elbows/ bends.
I would welcome views on which is the better option.
342sq m "Upside down" house in Algarve. Portugal
Mitsubishi PUHZ-120YUK 12kW ASHP
12 Solar Panels Growatt Inverter
2 x Growatt 7.5kW Batteries
Fronius EV Charger
Kia e- Niro 64kW
Currently viewing this topic 2 guests.
Recently viewed by users: JamesPa 55 minutes ago.
- 26 Forums
- 2,591 Topics
- 60.3 K Posts
- 299 Online
- 6,924 Members
Join Us!
Worth Watching
Latest Posts
-
RE: MCS Quality Audit – Has Anyone Had One? Did It Lead to Remediation?
@ashp-bobba Thats interesting thanks. So they were m...
By Papahuhu , 27 minutes ago
-
I intend to replace the Plex pipework in the area of my...
By DavidAlgarve , 2 hours ago
-
RE: Electricity price predictions
Mention on the news about Octopus and one or two other ...
By Toodles , 3 hours ago
-
RE: Rate the quality of your heat pump design and installation
@josejo Reports of such lack of commissioning and downr...
By Toodles , 4 hours ago
-
RE: Octopus Cosy Heat Pump Owners & Discussion Thread
Looks like you're not subscribed to any topics... pleas...
By Mars , 4 hours ago
-
RE: Air-to-air heat pumps - best models and installers
Are you creating a whole new category for A2A?
By ASHP-BOBBA , 13 hours ago
-
RE: A2A vs A2W: Which Heat Pump Would You Pick?
There isn’t as far as I know, @djh, but you’re welcome ...
By Majordennisbloodnok , 1 day ago
-
RE: Can anyone explain the following behaviour with a Grant Aerona 3 R30 / Smart Controller?
Final Update. Yesterday, I was going through the moti...
By Unsure , 1 day ago
-
RE: How much can an east/west solar solar system be oversized?
Best performance occurs with PV string near inverter no...
By bobflux , 1 day ago
-
RE: Forum updates, announcements & issues
Thank you Mars for all your dedication to improvements;...
By Toodles , 1 day ago
-
RE: Who do I complain to about a poor ECO4 installation, can anyone advise?
Take it one step at a time. If you can get the dhw and...
By JamesPa , 1 day ago
-
RE: Selling 2 x Kensa Shoebox 7kw GSHP (New)
Hi Jain, we’ve got an ashp so I’m afraid we won’t be yo...
By Judith , 1 day ago
-
No buffer or low loss header Grant controller in sens...
By JamesPa , 2 days ago
-
RE: Are We Sleepwalking Into Another Race to the Bottom?
That's an amazing job to get all that in there! A truly...
By Batpred , 2 days ago
-
RE: Anyone concerned about GivEnergy?
Thanks for your advice - I'll keep trying with the inst...
By JohnDwyer , 2 days ago
-
RE: Plug and play solar. Thoughts?
I am also yet to find a case where an installation that...
By Batpred , 2 days ago
-
RE: British Gas vs Octopus Energy vs Heat Geek vs EDF vs Aira vs OVO vs EON.Next vs Boxt
This is what I got from OVO. At least it was quick.. ...
By Batpred , 2 days ago
-
RE: IVT greenline HT Plus E - Circulation Pump Constantly On
Welcome to the forums. Irrespective of which brand yo...
By Mars , 3 days ago
-
RE: 7.5kW Heat Loss, But Quoted a 10kW Midea. No Re-Pipe, No Buffer Tank. Does This Add Up?
Oh, how I love these old scientists!I'm in with your 5 ...
By LeJamaisContent , 3 days ago
-
RE: Jokes and fun posts about heat pumps and renewables
@jamespa Someone who is not easily phased I suppose.
By Toodles , 3 days ago
-
@downfield Once OE had removed our gas meter and capped...
By Toodles , 3 days ago
-
Living with a Low Loss Header (Or Measure For Measure, it’s All About the Pump)
I know, low loss headers (LLHs) aren’t necessarily ‘low...
By Toodles , 3 days ago




